Skip to content
  • 首頁
  • 關於我們
  • 產品列表
  • 產品查詢
  • 最新消息
  • 員工園地
  • 與我聯絡
  • 經銷商資料
  • 首頁
  • 關於我們
  • 產品列表
  • 產品查詢
  • 最新消息
  • 員工園地
  • 與我聯絡
  • 經銷商資料
  • 首頁
  • 關於我們
  • 產品列表
  • 產品查詢
  • 最新消息
  • 員工園地
  • 與我聯絡
  • 經銷商資料
  • 0
  • Toggle website search

Selected:

護大利

  • Previous Product
  • Next Product

護大利

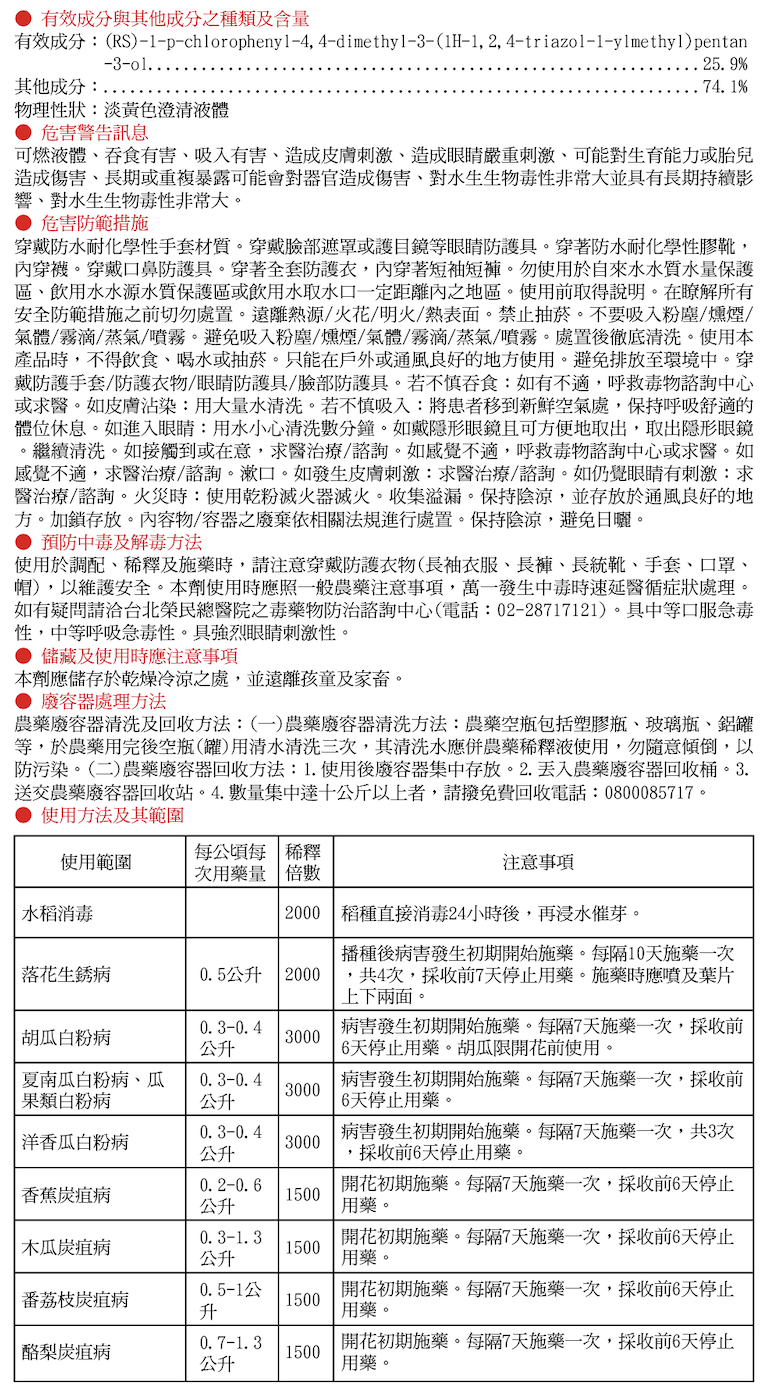
得克利 水基乳劑 (EW) 25.9%
作用機制:殺菌劑 3

分類: F-殺菌劑(FUNGICIDE) 標籤: 正農產品
  • 描述

描述

相關商品

  • 固穗 Quick View
    • 固穗 Quick View
    • F-殺菌劑(FUNGICIDE)
    • 固穗

    • 查看內容
  • 統領 Quick View
    • 統領 Quick View
    • F-殺菌劑(FUNGICIDE)
    • 統領

    • 查看內容
  • 豪哥 Quick View
    • 豪哥 Quick View
    • F-殺菌劑(FUNGICIDE)
    • 豪哥

    • 查看內容

商品搜尋

商品分類

  • A-殺蟎劑(ACARICIDE) (4)
  • F-殺菌劑(FUNGICIDE) (27)
  • H-除草劑(HERBICIDE) (16)
  • I-殺蟲劑(INSECTICIDE) (44)
  • P-植物生長調節劑(PLANT GROWTH REGULATOR) (2)
  • 未分類 (1)

商品標籤

東鋒產品 正農產品

台北總公司

105 台北市松山區復興北路1號11F-4
eptltd@taiagr.com.tw
(02)2773-1661
(02)2752-9707

彰化分公司

509 彰化縣伸港鄉蚵寮村線工北一路13號
taii.tc@msa.hinet.net
(04)7910-371
(04)7910-384

© 1981 正農化學股份有限公司 版權所有
×
×

Cart